(1)适用于常温、可溶于水的有机废气净化,如乙醇、甲醇等有机废气;
(2)运行阻力低、净化效率达90%以上;
(3)操作简单方便,系统全程由PLC自动控制,可实现一键启动和连锁联动控制;
(4)系统安全可靠,配置有LEL浓度监测仪、压力变送器和报警装置,并设置了阻火器、消防喷淋装置。

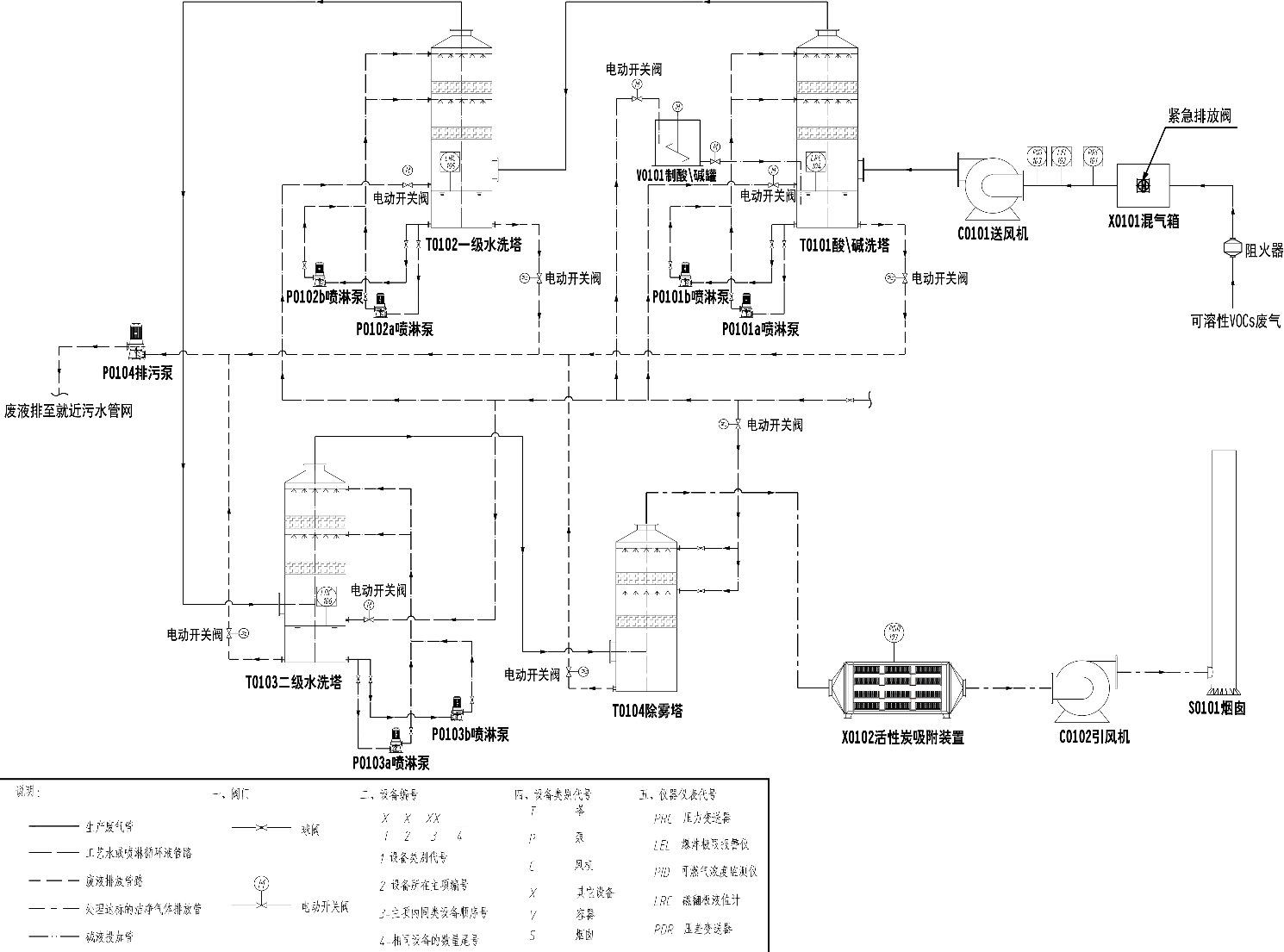
(1)混气箱
(2)送风机、引风机
(3)酸碱洗塔
(4)水洗塔
(5)除雾塔
(6)活性炭吸附装置
(7)仪器仪表
(8)自动控制系统、电线电缆及桥架
(9)设备内部管道(高温管道含隔热保温)、阀门
(10)烟囱
(11)操作平台、监测平台、爬梯

